2026年4月 LegalOn Weekly Report(第1週)

【LegalOnアシスタント Update情報】契約書ドラフト自動作成機能とインライン出典表示機能をリリース
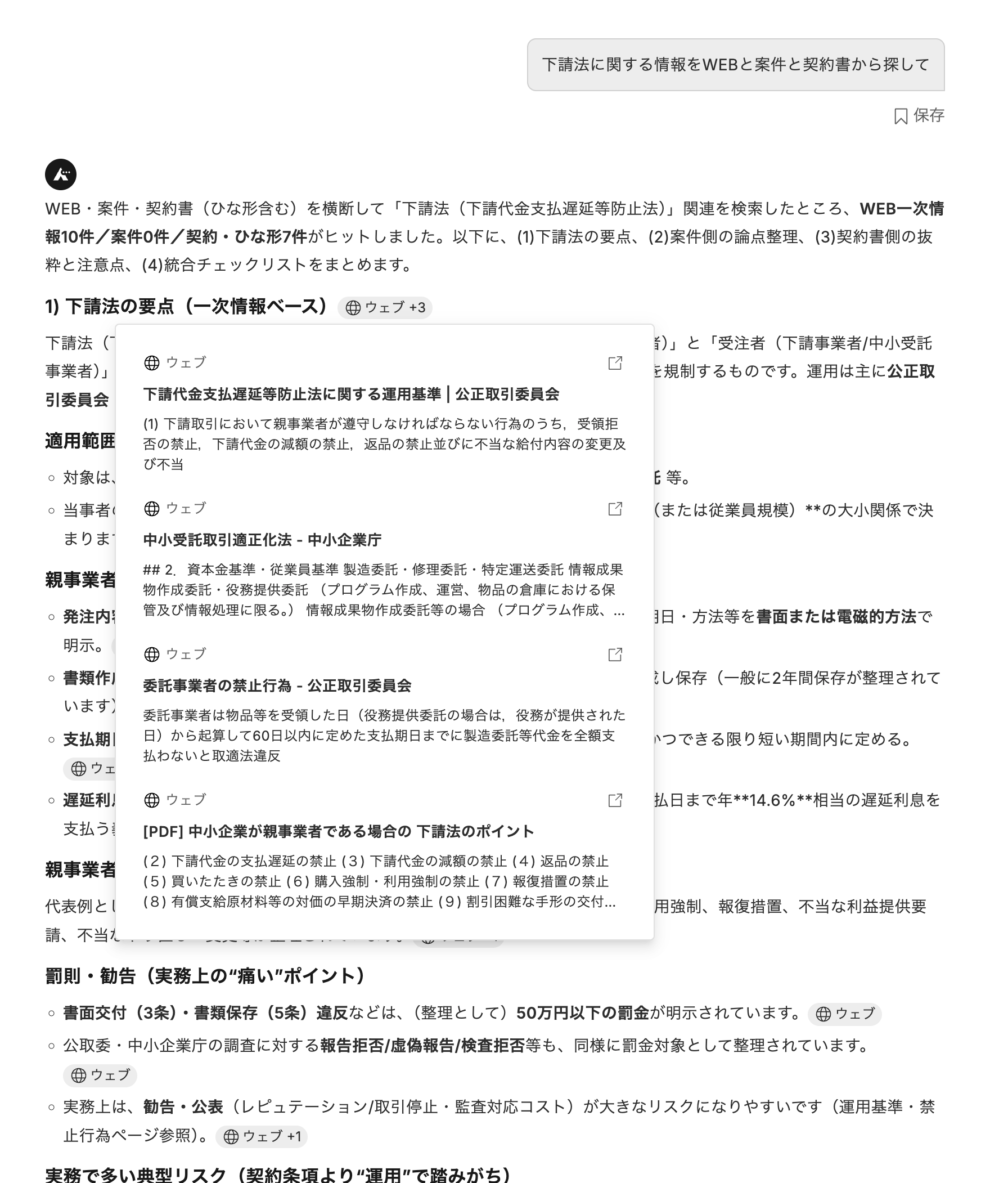
1.「LegalOnアシスタント」に指示するだけで契約書のドラフトを自律的に作成できる新機能をリリース
法務特化型AIエージェント「LegalOnアシスタント」に指示するだけで契約書のドラフトを自律的に作成できる新機能を搭載しました。
本機能はMicrosoft Word(ブラウザ版/デスクトップ版)の双方に対応し、契約書作成における一連の業務を効率化します。
本機能では、案件の背景や条件を入力するだけで最適なひな形を提案し、条件に応じた作成プランの提示から基本情報の反映、初版ドラフトの生成までを一貫して支援します。
さらに、ユーザーとの対話を通じて必要情報を補完しながら、精度の高い契約書作成を実現します。
▶機能詳細はこちら
2.LegalOnアシスタントの回答の信頼性を高める「インライン出典表示」機能をリリース
「LegalOnアシスタント」にインライン出典表示機能をリリースしました。
本機能により、回答文中に出典情報が直接紐づいて表示され、ユーザーは回答内容とその根拠を同一画面上で確認できるようになります。
これにより、情報の透明性が高まり、より安心してLegalOnアシスタントをご活用いただけます。
さらに、引用箇所にカーソルを合わせることで、「出典タイトル」や「ソース種別」を確認できるプレビューカードが表示されます。 回答のどの部分がどの情報に基づいているのかが直感的に把握でき、「回答確認から根拠確認まで」をシームレスに行える点が大きな特長です。.png)
本アップデートにより、AIの回答を単なる参考情報としてではなく、「根拠に基づいた信頼できる情報」として活用できる体験を提供します。
【LegalOn Update情報】契約書一覧における検索条件保存機能(カスタムタブ)の提供を開始
契約書一覧画面において、案件一覧と同様に検索条件を保存できる「カスタムタブ機能」をリリースしました。
本機能により、日常的に利用する検索条件をビューとして保存でき、お客様の業務に最適化された形で契約書情報へ迅速にアクセスできるようになります。

ここまでご覧いただき、ありがとうございました。
今後も皆さんのお役に立てる情報を提供してまいります。
それでは、次回もどうぞよろしくお願いいたします。

